隔離or非隔離?條形三防燈電源怎么選?
http://m.wzpmh.com2022年04月22日 10:08教育裝備網
長期關注萊福德的客戶朋友可能會知道,萊福德擁有標準品備貨的庫存體系,可為客戶提供快速的交期反應。最近,在三防燈電源交期困難的大環境下,現貨庫存這個優勢讓萊福德在歐洲三防燈市場引發了一波采購熱潮。
那萊福德到底可為客戶朋友提供哪些三防燈電源產品?今天小編就帶大家一起走進萊福德三防燈電源解決方案,并淺析在三防燈應用中隔離與非隔離方案的差異與選擇。
萊福德歐規條形/三防燈電源解決方案
萊福德三防燈電源主要分為非隔離常規、隔離常規、非隔離調光、隔離調光四類方案,功率覆蓋4-90W,全系列產品無頻閃,滿足各區域頂級認證及應急市場認證:ENEC、CB、CE、RCM、CCC、EL,且符合最新ERP及諧波認證。
①非隔離常規方案
LF-FMRxxxYS是萊福德經典非隔離條形/三防燈電源解決方案,已有4年超180萬Pcs全球各地項目應用驗證,該系列轉換效率可達92%,擁有20/40/60/80YS四個系列型號,功率涵蓋11-80W。
②隔離常規方案
LF-GMRxxxYSII是條形/三防燈通用常規解決方案,擁有20/30//40/60/80YS四個系列型號,功率涵蓋8-80W。
③非隔離調光方案
LF-FSDxxxYA是萊福德即將上市的一款非隔離DALI&Push條形調光電源,產品帶外接電阻接口,可自定義電流設定,且可接入軟件自定義緩啟動等調光參數。產品擁有37/60/90YA三個系列型號,功率涵蓋18-90W。
PS:新品上市,參數詳情請聯系萊福德銷售工程師
④隔離調光方案
LF-GSDxxxYE隔離DALI&Push調光電源,全系列包含12/20/30/40/60/80YE六個系列型號,功率涵蓋4-80W,是市場上功率系列最齊全的三防燈電源產品之一,其調光深度小于0.1%,且調光全程平滑無頻閃。
非隔離與隔離方案選擇
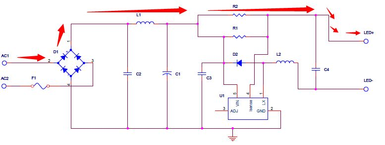
以上四個方案可分為隔離和非隔離兩類,那他們有和不同呢?這需要從他們的電路設計了解入手。
隔離方案——電路設計上使用變壓器將高壓電壓降到較低的電壓,然后再整流成直流電輸出,整個過程是“電-磁-電”的轉換。
▼隔離電路設計
非隔離方案——電路設計上使用電感等元器件將高壓進行降壓后整流成直流電輸出,整個過程過程是“電-電”的轉換。
▼非隔離電路設計
電路設計的不同就帶來了元器件使用、成本、效率、輸出參數等的不同,同類功率應用電源的隔離與非隔離方案主要差異如下表格:
雖然單獨看非隔離電源,其安全性會使部分客戶望而卻步,但因一般三防燈應用位置較高,除專業人員維護,普通人員基本觸碰不到燈具。且一般燈具本身會做絕緣接地措施,故實際上應用非隔離方案電源時觸碰燈具外殼基本不會有安全隱患。
所以最終非隔離與隔離方案的差異主要落腳在了性價比、效率上與具體參數上:
如項目對成本要求較為苛刻,且還未確定燈具輸入,可選用非隔離電源方案,助力燈具降本并提高效率,節省后期運維費用。
如項目對可靠性要求遠高于成本要求時,或燈具輸入已經設計好必須使用低壓時,隔離方案就是成為項目首要選擇。
以上就是今天萊福德條形/三防燈解決方案的分享了。
從萊福德首創非隔離日光燈管電源到首家非隔離大功率電源安全應用,在非隔離電源的領域,萊福德擁有十余年的設計與應用驗證經驗,所以如果大家有任何非隔離方案應用需求與技術疑惑點,歡迎大家隨時留言或聯系銷售工程師。
最后,想要現貨庫存快速交期的客戶朋友,一定不要錯過萊福德電源!
更多咨詢,關注萊福德微信公眾號。
更多信息請查看企業專區:http://m.wzpmh.com/cp55214
責任編輯:黃程程
本文鏈接:TOP↑











首頁












