
教備網服務號

教備網訂閱號
掃碼加"教育裝備網"微信服務號,
選擇"教裝展">"線上中國教裝展 "查看
根據與組委會的協定,縱連展會物流(青島)有限公司為本屆展會指定的物流服務商。為展會提供布撤展車輛交通管控、倉儲、裝卸、展品境內和境外運輸等服務。為使您輕松參展,我公司隆重推出了展品一站式物流服務,即將您的展品從出發地運輸至參展展位,以及在撤展后將展品從展位返回的全程物流服務。敬請按下列方式聯系:
一、一站式全程物流服務
縱連展會物流為本屆展會官方唯一指定物流服務商,(訂單確認→上門提貨→運至展館→送至展位→空箱存放→回運裝車→送貨上門),解決展商在展會原有傳統服務模式中,涉及運輸、現場服務時遇到的各種痛點,為展商參展節約時間、節省費用、提高效率,實現展商拎包參展的便捷。
二、運輸注意事項:
1.建議參展商將貨物包裝成箱,以便回運時使用。為保證貨物在多次運輸裝卸中不被損壞,請將包裝箱內填滿、加固并有支撐,必須標明重心、吊裝線、是否易碎等特殊情況告示。縱連公司不接受任何因包裝箱不適合而造成損壞的索賠。
2.所有參展物品需在布展前三天運到青島主城區。
3.展商自行發貨到我公司倉庫的,展品發運后,請及時將發貨憑證(含運單號)、件數、重量、體積等信息以郵件或微信方式發送給我公司倉儲負責人。
4.參展單位應自行投保展品的往返運輸及在展覽倉儲期間的保險。
5.若參展商未選擇我公司提供的一站式物流運輸,貨物的動態信息需各位展商自行跟蹤。
三、境外參展展品
境外參展展品有運輸、清關需求的,可在布展前60天進行咨詢,確定業務合作后應在開展前40天內啟動業務操作,確保開展前20天到達參展地國際港口,以便于及時清關運輸并在開展前1-2天內送至您的展位。
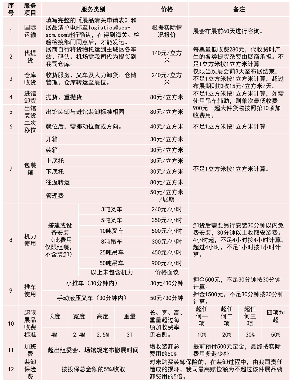
四、服務收費標準(以下價格為不含稅價,稅金按6%收取)

五、自行發貨到展館
您也可以自行將展品發運至參展地倉庫,請按以下收貨信息自行填寫運輸單據,并在外包裝的醒目位置貼上嘜頭,相關信息如下:
1.收貨單位:縱連展會物流(青島)有限公司
收貨地址:山東省青島市黃島區三沙路3799號青島世界博覽城PI停車樓縱連物流倉庫
收 貨 人:青苗18117885587(轉)________________________(展商名)
取貨須知:展商須持有效證件(公司授權委托書、身份證等證明文件)到倉庫確認貨物并辦理提貨手續,再由工作人員將貨物送至展位。
2.箱件嘜頭,請務必在展品的外包裝上標明。(特別提醒:嘜頭一定要寫來參展的收貨人、電話,否則倉庫將不予收貨)

六、付費方式
請參展商以現金、微信、支付寶、銀行轉賬、POS機等方式支付縱連展會物流(青島)有限公司有關費用。所有展品運費須在展覽會撤展前結清費用,否則不予辦理出館手續,由此產生的一切額外費用由參展商自行承擔。
七、現場服務說明
1.以上所有服務項若有需要,請參展商提前48小時書面預定并同時遞交P65附表《展品信息登記表》,經縱連公司確認后予以安排。任何少于48小時預定的機力申請,縱連公司將根據實時勞力和機力的使用情況另行安排,額外費用由展商承擔,如需特殊起吊工具的設備,請相關參展單位自行準備相關起吊工具。
2.縱連公司在各館卸貨區均設置物流服務點,參展商在物流方面的任何問題可尋求解決,縱連公司有權管理和引導現場裝卸及交通秩序。
3.請各參展商使用展示會組委會指定的主場物流服務商安排的回運物流承運商,并核實身份(統一著裝“展會物流”運輸藍色馬甲工作服)。未經展示會指定的主場物流服務商備案的物流公司,主場物流人員有權將其人員清理出館,并扣取所承運的貨物。同時提供公司出具的安全承諾書、員工工作證明文件、身份證等資料后方可提取貨物。
4.為保障現場裝卸安全有序管理物流秩序,請使用展示會指定主場物流服務商提供的裝卸服務工具。禁止外帶或自帶未經主場物流服務商備案的裝卸工具。
八、服務備注
1.憑借參展商或其指定代理的書面授權,縱連公司將代表參展商完成展品的現場操作(包括裝、卸、開、裝箱及吊裝和交付等工作)。參展商代表需于布展及撤展期間到現場指導、監督展品裝、卸、就位、拆箱、開箱、吊裝、再包裝等操作。如因參展商沒有提供明確指示或未及時到達現場,而造成延誤或額外費用,縱連公司將不負任何責任。
2.在布展及撤展期間,所有現場工作須由主場物流代理商現場人員操作。如果因參展商代表擅自行動,造成的后果或損失,主場物流代理商將不負任何責任。
3.根據國家財政部和國家稅務總局2013年5月24日發布的《關于在全國開展交通運輸業和部分現代服務業營業稅改征增值稅試點稅收政策的通知》(即《財稅[2013]37號》)的規定,營改增試點將推廣至全國范圍的國際貨運代理/物流業和部分現代服務業,現有已實行改增的地區,原規定將自新規定執行之日起廢止。從2013年8月1日起,我司所提供的所有服務將按6%稅率征收增值稅。
4.我公司所有服務費中不包含保險費,為維護展商的權益,縱連公司提醒參展商購買全程保險(裝卸保險、運輸保險等),請參展商備好保險合同或其他副本,以備可能在展覽現場出現殘損時申報保險之用。展品如有損壞,縱連公司負責提供商務記錄,并協助理賠事宜。若參展單位未購買裝卸保險,展品在裝卸過程中由縱連公司責任造成損壞,縱連公司與參展商協商進行賠償(最高賠償額為不超過該件展品裝卸費的5倍)。縱連公司可為參展單位代辦保險,但保險費用由參展商自理。保險費收取標準:按投保總金額的5%收取。
九、展會需辦理《貨車進館證》,車輛辦退證流程如下,其他詳見《交通組織方案》。
1.辦證地點:世博中路與世博北環路交叉處(P2停車樓東側、東1門北側)
2.辦證要求:手機進入辦證系統,選擇對應展會辦證入場,車輛到達臨時停車區排隊等候出示行駛證打印證件。
3.證件名稱:《貨車進館證》。
4.辦證要求:貨運車輛辦理《貨車進館證》需繳納車輛秩序維護費:50元/車/次、押金300元/車/次,從車輛打證登記時間起,到離館退證處退證時間止(備注:車輛必須隨證到退證處),每車享有120分鐘的免費卸貨時間,若超過120分鐘每車按50元/60分鐘繳納超時違約金,費用從交納的押金中扣除,不足60分鐘按60分鐘計。提示:此證嚴禁轉借、轉讓,確保一車一證。
5.退證地點:北1門(世博北環路西即P1停車樓西側)。
6.退證須知:卸貨完畢的車輛必須帶上《貨車進館證》到退證點,辦理退證手續后方能離場,押金自動返還到辦證人員手機,當日必須退證。
7.我司將對所有參展單位的貨運車輛進行統一管理,并根據具體布撤展時間辦理貨車進館證。
8.更多信息請關注APP微信小程序及微信公眾號。