科技賦能!文香助力沈陽城市學院斬獲全國教學督導優秀案例二等獎
http://m.wzpmh.com2025年08月21日 13:39教育裝備網
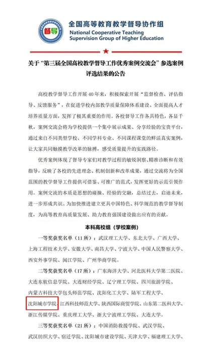
在近日舉行的第三屆全國高校教學督導工作優秀案例交流會上,沈陽城市學院憑借其創新性的《以“3241”保障體系為指引,培養高素質應用型人才》案例,一舉摘得本科高校組二等獎!這份沉甸甸的榮譽,不僅是對學院教育教學質量的高度認可,更是其與教育科技伙伴——文香深度合作、共探教育現代化的閃亮勛章。
文香智慧教室方案:
質量保障的科技支撐
在沈陽城市學院構建“3241”教育教學質量保障體系的過程中,文香作為其堅定的技術伙伴,為該體系的落地與高效運行注入了強大的科技動能。通過部署的數百套智慧教室方案,實現了教學場景的全方位、無死角記錄。高清穩定的畫質,確保了課堂每一刻的精彩與細節都能被精準捕捉,為教學質量監控提供了豐富、真實、高質量的視頻數據源,為后續的教學評估和反饋提供有力支持。
信息化平臺:
多維度信息采集與閉環管理
文香智慧教育平臺作為沈陽城市學院教學質量保障體系的重要組成部分,它整合了錄播系統、AI在線評測等多維功能,打造了集教學、管理、評價于一體的數字化解決方案。平臺依托強大的AI分析能力,讓學校能夠實時洞察教學動態,精準定位問題,構建起高效的“監控→評價→反饋→改進”閉環管理機制,讓質量提升有據可依,極大地提高了教學質量管理的科學性和有效性。
專業對口評價:
專家智慧與技術賦能的完美融合
沈陽城市學院嚴格遵循“專業對口”原則,特邀來自遼寧大學、東北大學等知名高校的專家教授,對所有專業課程和教師進行100%覆蓋式系統聽課評估。在這一關鍵環節,文香的方案展現了巨大價值:專家可通過平臺隨時隨地回看高清教學錄像,結合現場感受,進行更全面、客觀的評價,依據平臺為專家提供直觀豐富的數據,大大提升了評估的效率和精準度,讓專家智慧與技術優勢得到最大化結合。
課程建設與質量文化:
文香助力全面提升
沈陽城市學院黨政高度重視課程建設工作,將其置于核心地位。文香通過提供先進的智慧教室方案,助力學校全面提升課程建設水平。從課程規劃、教學設計到教學實施、效果評估,文香的智慧教室方案貫穿了課程建設的全過程。依據平臺強大的數據分析功能,使課程建設效果得以量化評估,為持續優化提供了清晰的方向和有力的數據支撐。這種基于數據的課程建設方式,不僅顯著提高了課程建設的針對性和實效性,更潛移默化地在校園內培育了濃厚的、以數據為支撐的質量文化氛圍。
沈陽城市學院此次榮獲全國高校教學督導工作優秀案例二等獎,是對文香在教育技術領域創新成果的充分肯定。未來,文香將繼續秉承“科技賦能教育”的理念,持續深耕教育技術領域,推出更多契合教育發展需求的高品質產品與服務,為更多高校提供全方位、定制化的智慧教育解決方案,共同推動中國教育事業的蓬勃發展。
注:本文為企業發布的推廣文案,不代表本站觀點。
更多信息請查看企業專區:http://m.wzpmh.com/cp47958
責任編輯:董曉娟
本文鏈接:TOP↑











首頁












