守望相助 共克時艱|和疫情賽跑,天立泰智慧校園晨午檢隨時待命!
http://m.wzpmh.com2020年02月04日 14:25教育裝備網
2月1日晚間,合肥市教育局發布《合肥市教育系統新型冠狀病毒感染的肺炎疫情防控工作方案》,要求從春節假期、開學報到以及開學后的疫情防控作出多項部署。
疫情未解除前,各級各類學校、幼兒園要進一步加強來訪人員登記管理,嚴禁無關人員隨意進入校園,學校體育設施場館暫停對外開放。非經許可,不得舉辦演出展示、交流參觀、社會實踐等大型師生聚集性活動。
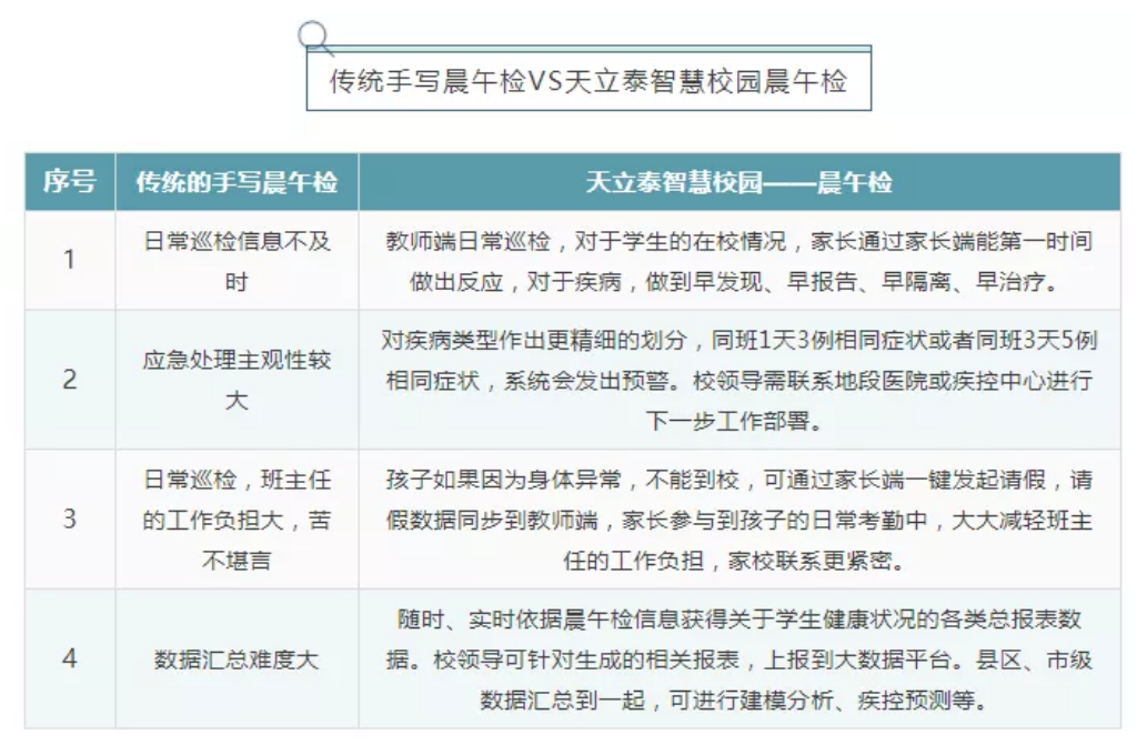
《合肥市教育系統新型冠狀病毒感染的肺炎疫情防控工作方案》中提到:“開學后的寄宿制學校、幼兒園要對住校生進行晨午晚檢工作”,那么,天立泰智慧校園晨午檢功能,是如何讓校園晨午檢工作上報工作變得更加簡單、高效、便捷的呢?
近日來,新型肺炎牽動著全國人民的心,為對抗疫情的防護,協助學校在開學后做好全面的防控工作。天立泰教育產品研發人員,在原有產品功能基礎之上,爭分奪秒、加班加點進行產品優化,形成新的解決方案,力爭為所有學校的師生在復學的第一時間,帶來最優質的疫情防護解決方案。
目前,天立泰智慧校園晨午檢功能模塊,已與優秀的硬件廠商展開有效對接,為學校帶來晨午檢的熱成像測溫方案,滿足多場景測溫環境,快速篩查體溫異常的學生,便于學校快速做出決策。
此外,智慧校園晨午檢,對實時采集來的數據,可以實時同步到智慧校園平臺中,我們可以通過后臺查看年級分布情況,對學生健康狀況有較為直觀的了解。點擊導出分析報告,數據呈現更加直觀,并對趨勢發展進行提前預判。從而,讓疫情防護工作做到早發現、早報告、早隔離、早治療。
天立泰智慧校園已在各地市、區縣的學校落地實施。去年初智慧校園晨午檢功能模塊的上線,獲得了學校以及家長們的廣泛好評。未來,我們會堅守初心,以“學習、踐行、創新、感恩、責任”的企業價值觀為指導;以“產品服務化、服務產品化”為發展宗旨,為疫情的防控獻出一份綿薄之力。
疫情防控爭分奪秒
產品服務只爭朝夕
舉國上下齊行動共助力
守望相助,共克時艱
醫療隊伍在前方戰場捍衛健康
教育企業在后方守衛祖國希望
此刻,我們一起與時間賽跑,加油!
我們一起,打贏這場仗!
注:本文為企業提供的推廣文案,非本站采編新聞稿件,不代表本站觀點。
更多信息請查看企業專區:http://m.wzpmh.com/cp54187
責任編輯:董曉娟
本文鏈接:TOP↑











首頁












